学简教育
首页
Home
历年真题
Nav
关于我们
Nav
特色课程
Nav
联系我们
Nav
面试热点
招考公告
面试考情
面试事例素材
面试金句
面试技巧
面试答疑
铁路公安
统考岗
税务岗
海关
边检
海事局
统计局
综合消防
国家公务员
陕西
甘肃
青海
内蒙古
新疆
宁夏
山西
深圳
北京
上海
安徽
江苏
浙江
广东
广西
湖南
湖北
天津
山东
福建
四川
重庆
辽宁
江西
河北
贵州
海南
黑龙江
吉林
各省公务员
陕西
甘肃
青海
内蒙古
新疆
宁夏
山西
北京
安徽
江苏
浙江
广东
广西
湖南
湖北
天津
山东
福建
四川
辽宁
吉林
江西
河北
海南
黑龙江
贵州
各省事业单位
XUEJIAN EDUCATION
130-8755-0780
文章详情
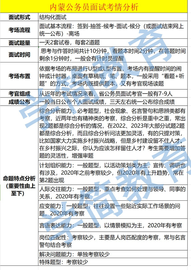
内蒙公务员面试考情分析
发表时间:2024-06-04 17:51
上一篇
深圳市考面试考情分析
下一篇
宁夏公务员面试考情分析
分享到: